-
CBA俱乐部杯:山东高速首节领先遭逆转102106负广厦无缘两连胜
12月6日,CBA俱乐部杯长沙赛区小组赛上演焦点对决,山东高速男篮在首节领先的情况下未能守住优势,最终以102-106不敌浙江广厦,小组赛前两轮战罢收获1胜1负的战绩。广厦则凭借此胜
2025-12-06 -
山东16分大胜,CBA俱乐部杯开门红,产生三个惊喜,陈林坚太稳!
12月3日CBA俱乐部杯首轮,山东队对天津队,A组的对决,天津队开局外线怎么投都进不了,全靠大外援雷诺兹在内线硬扛着,一点一点咬住比分,山东队新外援珀塞尔替补上来,一上场就往篮下冲,
2025-12-04 -
五支劲旅集结,CBA俱乐部杯湖南长沙赛区12月3日贺龙体育馆开赛
11月18日,第二届中国人寿·CBA俱乐部杯湖南长沙赛区新闻发布会在长沙举行。发布会公布了赛事日程、参赛队伍、筹备进展及票务信息等内容,赛事已正式进入“长沙时间”。“CBA俱
2025-11-18 -
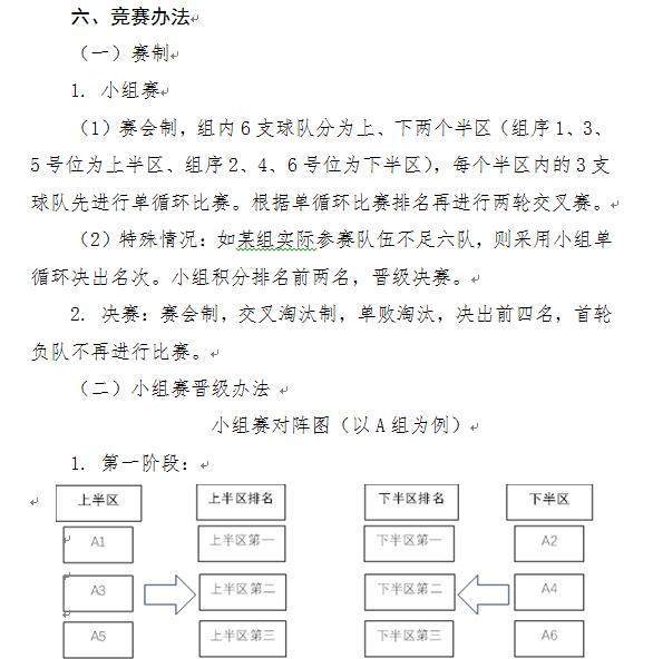
CBA俱乐部杯竞赛规程出炉!20支CBA队+4支NBL队
北京时间9月22日,中国篮球协会发布第二届CBA俱乐部杯竞赛规程的通知。比赛计划在2025年12月3日至2026年2月12日期间举行。和首届CBA俱乐部杯最大的不同点在于,第二届俱乐部杯
2025-09-22

